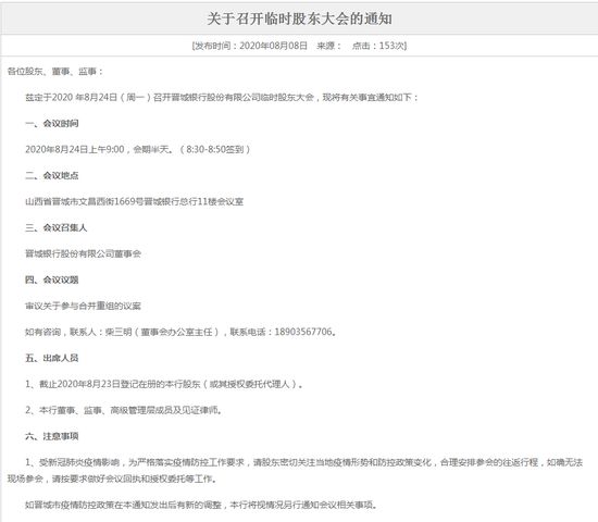
8月11日消息,2020年8月8日,晋城银行官网发布《关于召开临时股东大会的通知》。晋城银行董事会定于2020 年8月24日在该行11楼会议室召开临时股东大会,审议关于参与合并重组的议案,出席人员包括该行董事、监事、高级管理层成员、见证律师及截至2020年8月23日登记在册的该行股东(或其授权委托代理人)。

时隔一天,8月9日,晋中银行官网发布《关于召开临时股东大会的通知》。晋中银行董事会定于2020 年8月26日在该行5楼多功能厅召开临时股东大会,审议关于参与合并重组的议案及成立专项领导小组并提请股东大会授权其办理合并重组事宜的议案,出席人员包括该行董事、监事、高级管理层成员、见证律师及截至2020年8月25日登记在册的该行股东(或其授权委托代理人)。

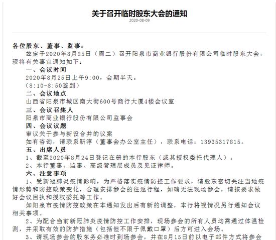
同日,阳泉市商业银行官网发布《关于召开临时股东大会的通知》。阳泉市商业银行监事会定于2020年8月25日在该行4楼会议室召开临时股东大会,审议关于参与新设合并的议案,出席人员包括该行董事、监事、高级管理层成员、见证律师及截至2020年8月24日登记在册的该行股东(或其授权委托代理人)。

8月10日,长治银行官网发布《关于召开临时股东大会的通知》。长治银行董事会定于2020 年8月26日在该行11楼会议室召开临时股东大会,审议关于新设合并的议案,出席人员包括该行董事、监事、高级管理层成员、见证律师及截至2020年8月25日登记在册的该行股东(或其授权委托代理人)。
